本网讯 自2021年以来,教育部明确提出“就业思政”概念,要求高校把毕业生就业作为立德树人的重要环节和“三全育人”的重要内容,强化就业育人实效,以扎实行动打通立德树人关键环节。为深入推进职业生涯教育,pp电子官方网站在自治区教育厅就业中心的指导下,成立经纬职业发展指导咨询室,寓意希望同学们以理想为经,奋斗为纬,实现人生价值。

几年来,咨询室本着专业、尊重、温暖、负责的工作宗旨,通过为全校学生提供个体咨询、团体辅导、讲座培训、教学研究等服务,开展专业化职业生涯教育,既注重满足学生对就业指导和职业生涯发展教育的普遍性需求,也注重满足学生的个性化需求。就业工作实现了由帮助学生求职到服务学生职业发展的转变,工作重心实现了由主要面向毕业生到面向全体在校生的转变,工作层级实现了由对人才培养简单反绩到协同育人的升级转变。
夯实制度根基 确保常态长效
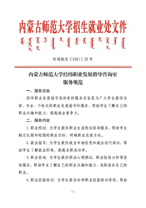
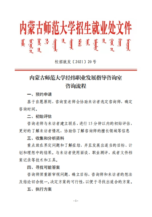
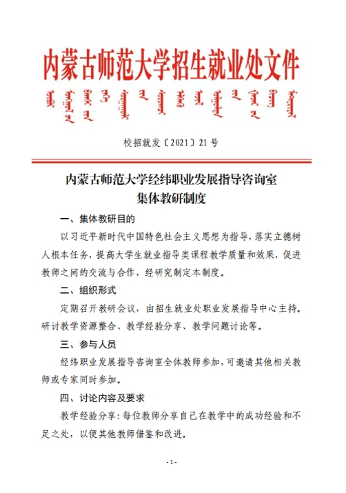
咨询室实行规范化管理,先后建立了《pp电子官方网站经纬职业发展指导咨询室咨询师管理制度》《pp电子官方网站经纬职业发展指导咨询室咨询流程》《pp电子官方网站经纬职业发展指导咨询室集体教研制度》《pp电子官方网站经纬职业发展指导咨询室服务规范》制度。并于2021年起,协同学院开展院级学生职业发展指导规划,目前完成了2.0版制度建设,为校院两级职涯教育的同步推进提供了制度保障。
加强队伍建设 丰富活动载体
咨询室推行就业队伍专家化、咨询师队伍资格准入的原则,致力于打造一支可持续发展的学习型专家型团队,现有专兼职咨询师31人,其中专职咨询师8人,由招就处教师担任。团队以“走出去”和“请进来”的方式开展培训交流学习,培训职业规划师(GCDF)12人、就业创业讲师400余人次;组织参加自治区、学校各类职业生涯赛事活动,荣获自治区一等奖4项、二等奖2项、三等奖5项、优秀组织奖2项;开展各类生涯规划活动与就业指导讲座80余次/年。此外,咨询师还参加了自治区教育厅内蒙古24365就业平台直播间线上课程直播、人社厅各类招聘会,承担了直播带岗就业助力导师、就业指导和生涯规划直播间线上课程建设及直播相关工作。

突出特色优势 提升育人水平
咨询室坚持以国家、自治区对高校就业育人各项工作要求为指引,坚持“以学生为中心、以引航为使命”的工作理念,汇集了一支专兼职结构的“专业化师资队伍”;建立了校、院两级“互动式咨询阵地”;明确了生涯咨询与求职辅导的“双向咨询体系”;推出了线上线下相结合的生涯教育“经纬导航--金钥匙13讲”;形成了个体咨询与团体辅导相结合的“双引领育人模式”。过程中,咨询室始终围绕学生个人最核心的价值需要和专业兴趣,结合立德树人、核心价值观引领、社会文化、就业市场需求等要素,引导陪伴学生做出科学理性决策,进而提升学生长久的幸福感和满意度,以实际育人成果回应高校为谁培养人、如何培养人、培养什么人的时代之问。

未来,咨询室将继续立足体现师范教育特色,把“人的成长成才规律”作为就业育人的基本遵循,不断探索就业指导、生涯规划课程教学法的普适性、可复制性、可示范性。咨询室将聚焦解决就业指导、生涯教育和专业教育相融合等问题,尝试打破学科专业壁垒,运用学科交叉融合的方式,建立《大学生职业发展与生涯规划》课程知识迁移新方式。该方式旨在以学生成长逻辑为本、以所学专业为背景,通过将生涯理论、方法和技能融入学科领域,把隐性的知识和技能提炼为知识标签,形成知识+创造教学实例,使其在通识教育、专业教育中得到广泛使用,进而达到“学以致用,用以致优”的迁移效果,实现就业指导、生涯规划课程赋能效果的最大化。
图文:招生就业处、刘燕荣
编辑:刘燕荣 初审:刘燕荣 复审:边建平 终审:王志强